Computer Science 1 (B section)
Résumé de section
-
This introductory course provides students with foundational concepts and skills in computer science. Students will learn how to think algorithmically and solve problems using computational techniques. Key topics include problem solving, programming, data representation, abstraction, and algorithmic thinking.

-

Faculty: Science and Technology
Department: Common Core in Science and Technology
Target audience: 1st year bachelor students
Title of the course: Computer Science 1
Credit: 04
coefficient: 02
Duration: 15 weeks
Schedules: Wednesday, 9:40-11:10
Room: A4
Dr. Adel ABDELLI Contact: adel.abdelli@univ-biskra.dz
Availability:
Answer on the forum: any question related to the course must be posted on the dedicated forum
so that you can all benefit from my response, I undertake to answer the questions posted within 48 hours.
By email: I undertake to respond by email within 48 hours of receipt of the message, except in the event of unforeseen circumstances, I draw your attention to the fact that the preferred communication channel is the forum, the email is reserved for “emergencies” (in the event of a problem accessing the platform) and it must be used with discernment. -

This course aims to make the student capable to:
- Recognize the components of the computer.
- Indicate the differences between the hardware and the software parts of a computer.
- Understand an algorithm and how to illustrate it.
- Solve a problem using an algorithm.
- Interpret an algorithm into Python code.
- Predict and assess the outputs of any simple Python code.
-

-
The class aims to make the subject matter accessible to all students regardless of their technical background.
-
While some basic computer understanding is beneficial, concepts will be covered in a way that even beginners can grasp.
-
The course will explore fundamentals of computer science including algorithms, data structures, programming languages, and computational thinking.
-
Ample explanations and examples will be provided throughout to aid understanding.
-
The goal is to equip students with the knowledge and skills to confidently navigate computer science.
-
Both experienced tech enthusiasts and newcomers to computing will find the class enriching.
-
To test prerequisites, a test is available on the distance education platform for students using the provided username and password credentials from the teacher.
-
-

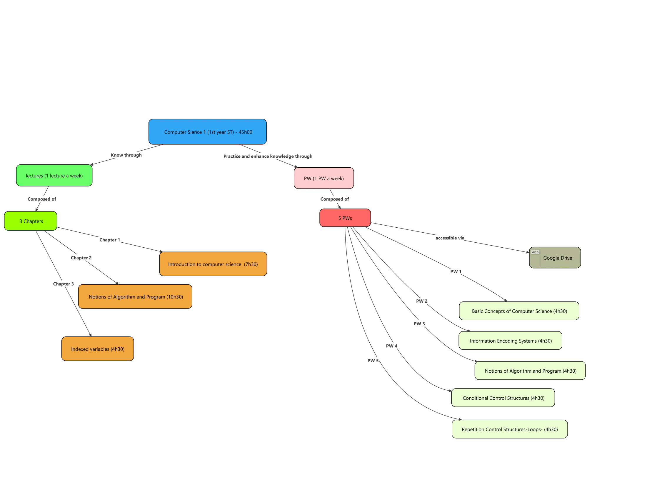
The content of the course is as follow:
Chapter 1: Introduction to Computer Science
- History of computing
- Hardware components (CPU, memory, storage)
- Software components (operating systems, programming languages)
- Data representation (binary, hexadecimal)
- Algorithms and problem solving
Chapter 2: Notions of Algorithm and Program
- Definition of an algorithm
- Steps to solve computational problems
- Programming fundamentals (variables, conditions, loops)
- Basic program structure and design
Chapter 3: Indexed Variables
- Arrays as indexed variables
- Array declaration and initialization
- Accessing array elements
- Common array operations (sorting, searching, manipulation)
- Multidimensional arrays
- Array algorithms (summing, averaging, filtering)
-
Chapter 1 Contents:
- History of computing
- Hardware components (CPU, memory, storage)
- Software components (operating systems, programming languages)
- Data representation (binary, hexadecimal)
-
Chapter 2 Contents:
What is an algorithm.
Steps to solve computational problems.
Programming fundamentals (variables, conditions, loops).
Basic program structure and design.
-
1- One-dimensional arrays
- Memory representation
- Operations on arrays
2- Two-dimensional arrays
- Memory representation
- Operations on two-dimensional arrays