Passer au contenu principal
Panneau latéral
Accueil
Calendrier
Cours
Guide
PDF
Youtube
Logithèque
Opale
Plus
Français (fr)
English (en)
Français (fr)
العربية (ar)
Vous êtes connecté anonymement
Connexion
Plateforme des ressources pédagogiques et d'enseignement à distance, Université de Biskra.
Accueil
Calendrier
Cours
Guide
Replier
Déplier
PDF
Youtube
Logithèque
Replier
Déplier
Opale
Tout déplier
Tout replier
Ouvrir l’index du cours
Génie des surfaces 1
FICHE DE CONTACTE
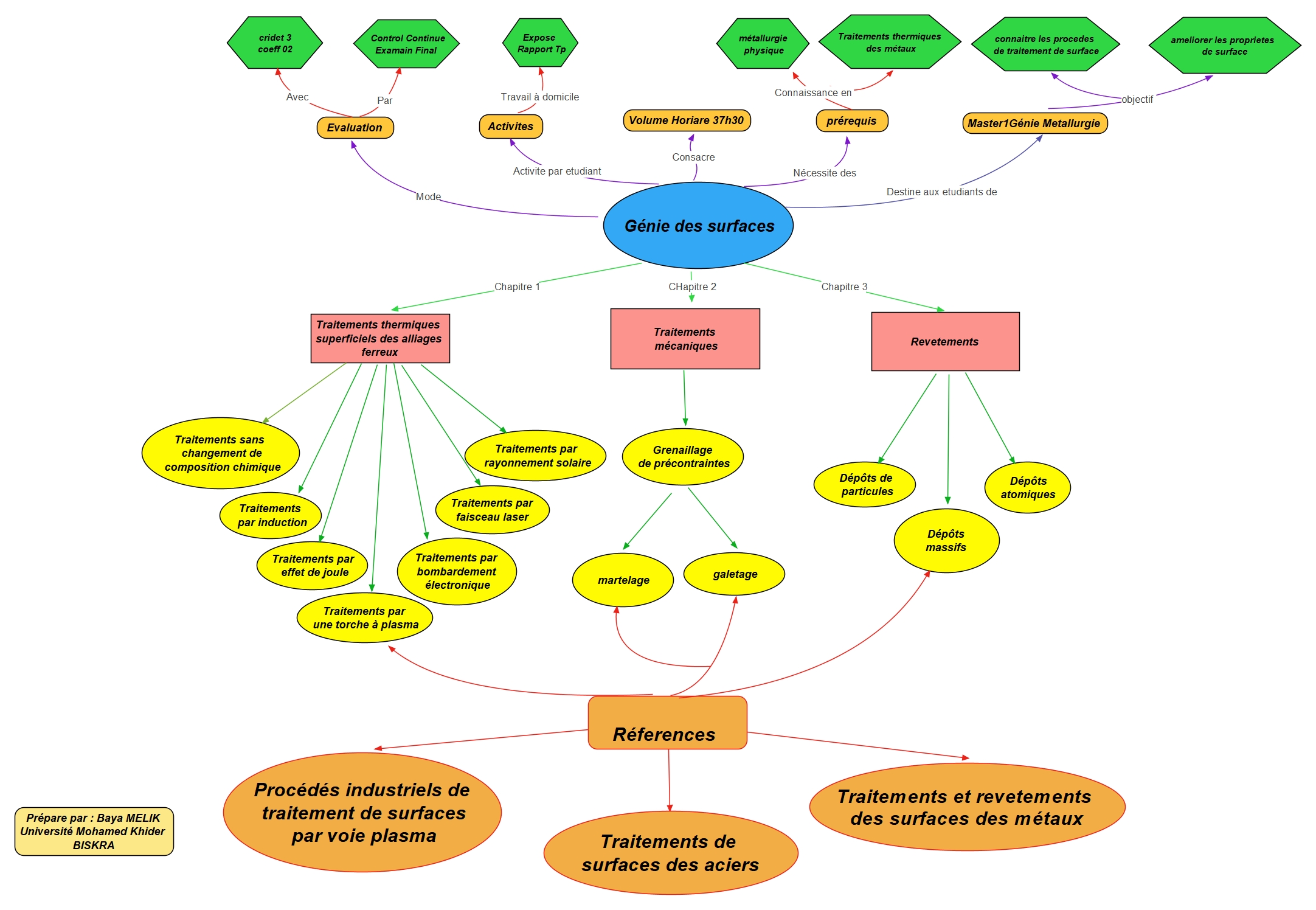
carte montale
carte montale
Conditions d’achèvement